为贯彻落实国家“双减”政策,巩固治理成果,让我市中小学生度过一个平安祥和、充实愉快的寒假,根据国家及省、市相关工作要求,特制作本“明白卡”,请广大家长和培训机构知悉并共同遵守。
一、致家长朋友——理性选择,做孩子成长的“护航人”
“爱其子,择师而教之。”父母之爱子,则为之计深远。寒假是孩子休整身心、接触社会、增进亲情的良机,而非学校教育的简单延伸。
1.重身心,回归假期本真。古语云:“张而不弛,文武弗能也;弛而不张,文武弗为也。一张一弛,文武之道也。”建议您合理安排孩子作息,鼓励参与体育锻炼、劳动实践、文化体验等活动,促进全面发展,蓄力新学期。
2.明政策,抵制违规培训。国家明令禁止寒假期间开展学科类培训。请坚决抵制以“家政服务”“众筹私教”“研学旅行”“冬令营”等名义进行的任何隐形变异学科培训。此类培训质量难保,安全存隐忧,且易引发纠纷。
3.细甄别,选择合规机构。如确需参加非学科培训,请务必选择“证照齐全”(公示《审批意见书》及《营业执照》或《民办非企业单位登记证书》)的合规机构。报名前请实地考察场地安全与环境,做到“明明白白消费,安安全全培训”。
4.守规则,规范缴费流程。请务必通过官方指定渠道 “校外培训家长端”APP 完成购课、缴费、消课、退费。务必签订规范合同,索要合法票据。切记:勿私下交易,勿超期超额缴费(不超过3个月或60课时,且总额不超过5000元),警惕“优惠”陷阱,守护资金安全。
5.辨竞赛,维护教育公平。“君子务本,本立而道生。”孩子的核心竞争力在于日常积累与素养提升。教育部公布的 最新《2025—2028学年面向中小学生的全国性竞赛活动名单》 (“白名单”)是辨别社会组织竞赛合规性的唯一官方依据(可在“校外培训家长端”APP查询),并坚持公益、自愿原则,不与中小学升学录取挂钩。
二、致培训机构——严守底线,做规范办学的“践行者”
“诚者,天之道也;思诚者,人之道也。”诚信规范经营是立业之本。各机构应切实履行主体责任,严守红线,保障安全。
1.五个坚决:
·坚决杜绝任何形式的寒假学科类培训。
·坚决抵制以任何名义开展隐形变异违规培训。
·坚决不组织或参与组织违规竞赛。
·坚决落实预收费资金全额监管,规范使用合同。
·坚决保障培训场所安全,立即开展隐患自查整改。
2.四个务必:
·务必在显著位置公示资质、收费、师资、监管账户等信息。
·务必确保消防、房屋、设施设备等安全达标,应急通道畅通。
·务必使用“校外培训家长端”APP进行收费管理。
·务必确保信息发布真实、准确,杜绝夸大、误导及制造焦虑。
“积力之所举,则无不胜也;众智之所为,则无不成也。”营造清朗的教育生态,保障孩子健康成长,是我们共同的责任。让我们携手同心,尊重规律,回归本源,为孩子们创造一个更加美好的成长环境。预祝全体学生寒假安康、收获满满!
泉州市教育局
2026年1月28日
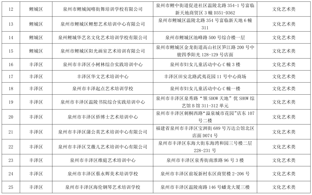
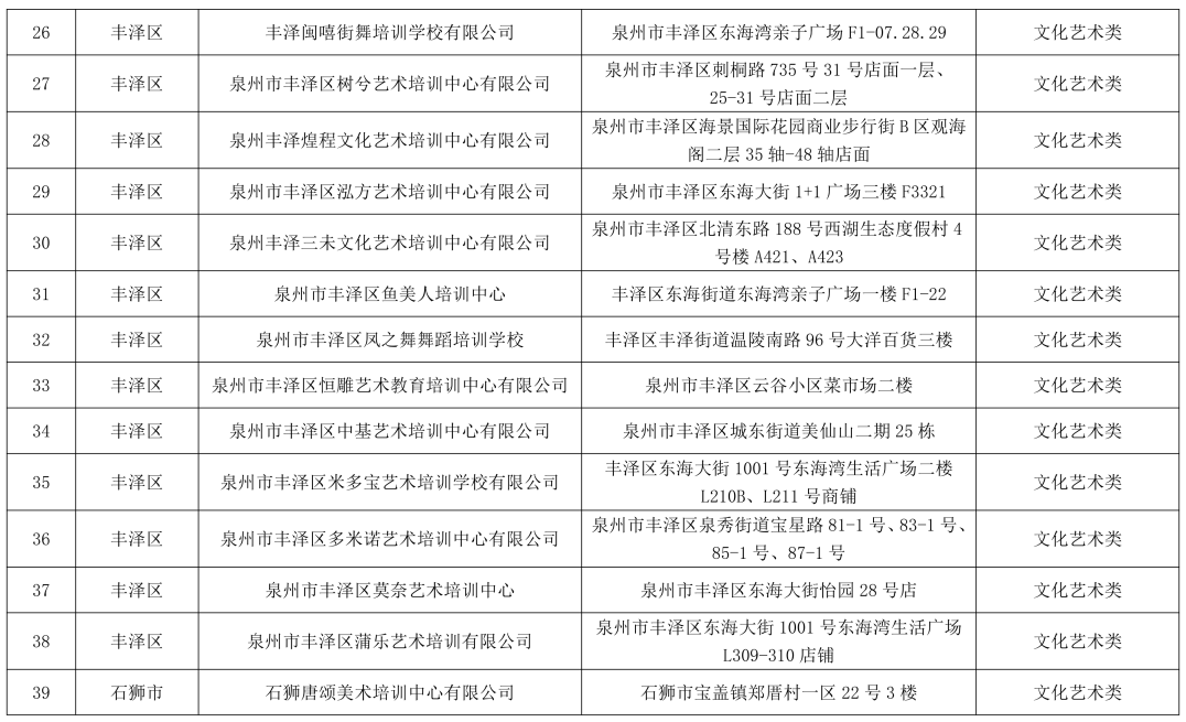
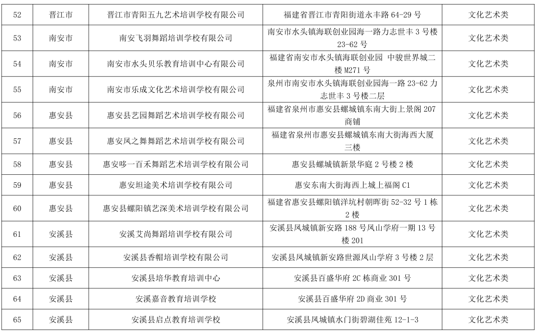
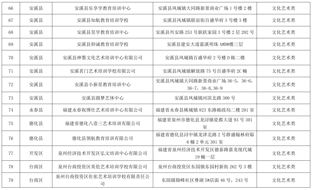
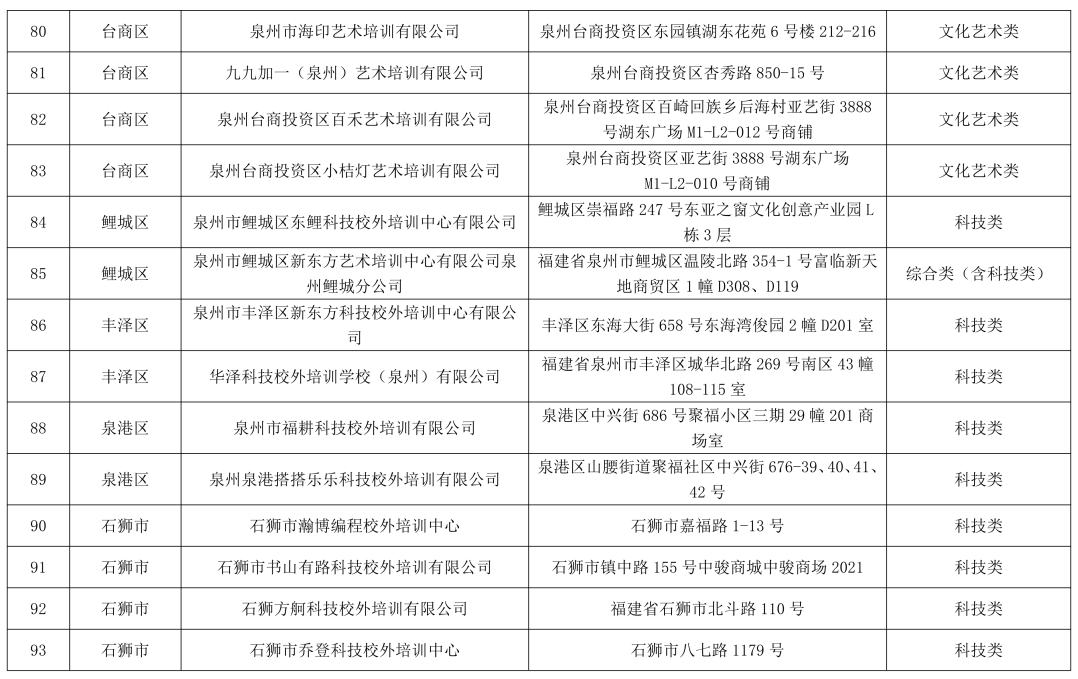
泉州市非学科类
校外培训机构“白名单”








文化艺术类校外培训监督举报方式


体育类校外培训监督举报方式


科技类校外培训监督举报方式

学科类校外培训监督举报方式



闽公网安备:35050402880042号



